近日,四川省多所高校调整开学时间。有关“大学生退改机票”的话题,持续引发热议。

开学时间推迟了,已经买好的机票怎么办?
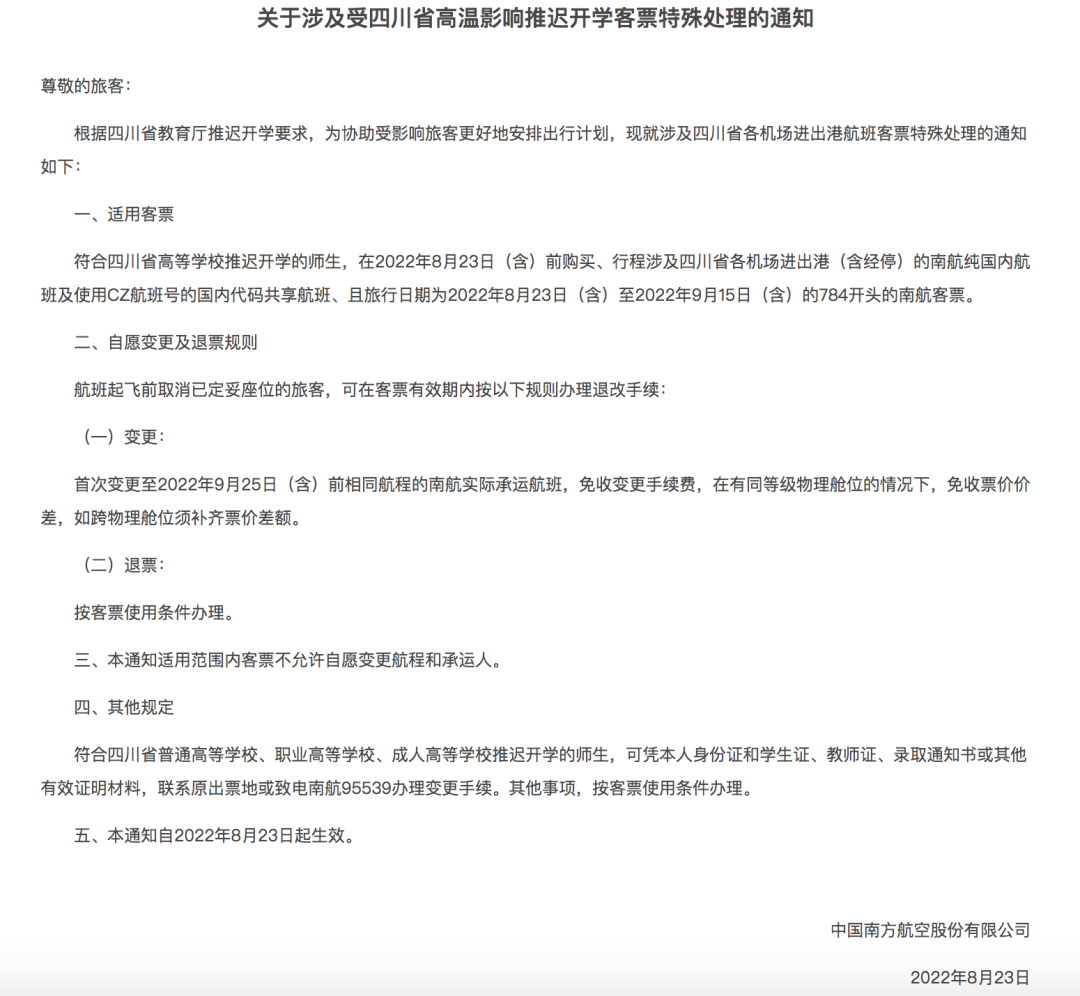
8月23日,中国南方航空发布《关于涉及受四川省高温影响推迟开学客票特殊处理的通知》:
根据四川省教育厅推迟开学要求,为协助受影响旅客更好地安排出行计划,南方航空对涉及四川省各机场进出港航班客票进行特殊处理。
符合条件的客票,首次变更至2022年9月25日(含)前相同航程的南航实际承运航班,免收变更手续费,在有同等级物理舱位的情况下,免收票价价差,如跨物理舱位须补齐票价差额。退票则按客票使用条件办理。
此外,符合四川省普通高等学校、职业高等学校、成人高等学校推迟开学的师生,可凭本人身份证和学生证、教师证、录取通知书或其他有效证明材料,联系原出票地或致电南航95539办理变更手续。其他事项,按客票使用条件办理。

截图来源:中国南方航空官网
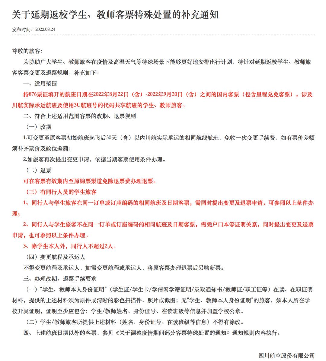
除南航外,四川航空也针对延期返校学生、教师旅客客票,发布了变更及退票规则。

符合条件的客票,可变更至原客票初始航班起飞后30天(含)以内川航实际承运的相同航线航班,免收一次变更手续费,如有票价差额须补齐票价及舱位差额。针对退票,可在客票有效期内至原购票渠道免除退票费办理退票。
同行人与学生旅客在同一订单或订座编码的相同航班及日期客票,需同时提出变更及退票申请,可参照以上条件办理。同行人与学生旅客不在同一订单或订座编码的相同航班及日期客票,需凭户口本等证明关系,同时提出变更及退票申请,也可参照以上条件办理。
此外,记者注意到,截至目前,已有四川大学、电子科技大学、四川农业大学、西南交通大学等多所高校明确推迟开学。



中国青年报(ID:zbqcyol 整理:陈茜)综合中国南方航空、红星新闻、封面新闻等。
责任编辑:李丽