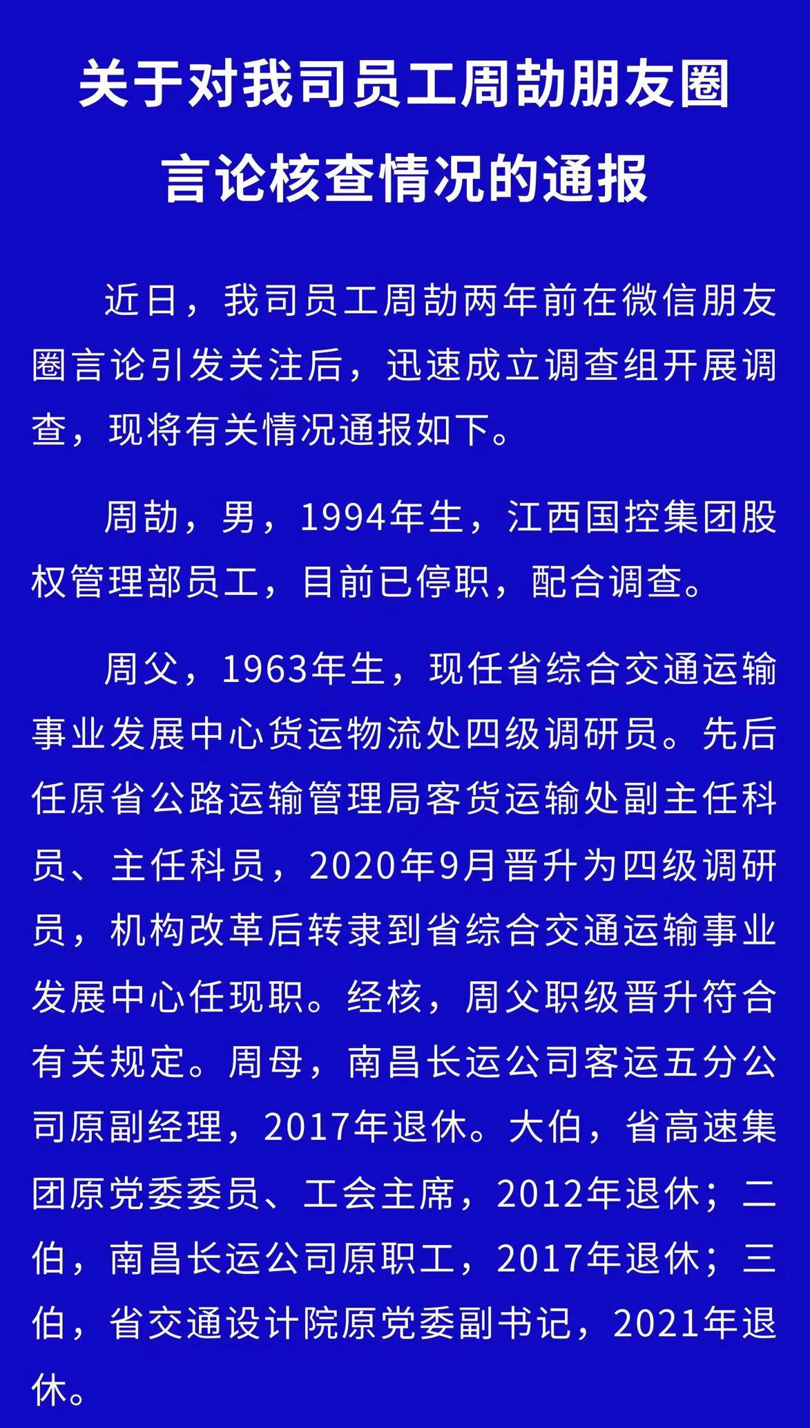
中新网北京7月27日电 27日,江西省国有资本运营控股集团有限公司网站发布《关于对我司员工周劼朋友圈言论核查情况的通报》(以下简称《通报》)。


江西省国有资本运营控股集团有限公司员工周劼在微信朋友圈炫富一事,近日持续引发舆论关注。此次《通报》中称,经核,周父职级晋升符合有关规定。经核实,周劼出于个人炫耀,不存在某省领导给他递烟的事情。据悉,目前周劼已停职,配合调查。
责任编辑:何春中
中新网北京7月27日电 27日,江西省国有资本运营控股集团有限公司网站发布《关于对我司员工周劼朋友圈言论核查情况的通报》(以下简称《通报》)。


江西省国有资本运营控股集团有限公司员工周劼在微信朋友圈炫富一事,近日持续引发舆论关注。此次《通报》中称,经核,周父职级晋升符合有关规定。经核实,周劼出于个人炫耀,不存在某省领导给他递烟的事情。据悉,目前周劼已停职,配合调查。