近日,“#新疆被全国游客挤爆了”的话题在社交媒体平台登上热搜,引起诸多网友的关注。
据同程旅行的数据显示,6月中旬以来,新疆旅游搜索热度环比上涨78%,部分热门景区周边的酒店民宿一房难求,景区门票销量环比上涨超过300%,机票、度假线路等产品销售量也出现上涨。网友戏称,在大批暑期游客的到来下,新疆著名的独库公路已经变成了“堵哭公路”。
随着疫情防控政策精准化,文旅产业政策利好不断释放,全国多个目的地迎来了暑期旅游旺季。另外全国多地普遍进入“高温模式”,如何避暑,去哪避暑,是今年很多旅客的核心问题。因此以新疆、甘肃、云南等为代表的高海拔地区和三亚、海口、厦门、青岛等沿海城市,成为了“避暑游”的主要目的地。
但“避暑游”的火爆背后,国内旅游市场真的回暖了吗?业者怎么看“旅游高温”?
新疆独库公路沿线,景色宜人的独库公路。 视觉中国 图
上海游客集中暑期出行,短租游客增多
伴随中高考结束,各地学校放假,亲子游自然成为暑期旅游市场的“主力军”。据7月13日携程发布的《2022年暑期旅游市场趋势报告》显示,7月以来,亲子机票订单量较6月同期增长了804%;暑期亲子酒店的订单量恢复至2021年同期80%,同比2019年同期上涨20%,其中75%以上为跨城订单,90%集中在高星级酒店。
而值得关注的是,自6月1日上海全面复工复产以来,来自上海的亲子客群相比“五一”、端午明显增多,长三角地区的旅行热度也在不断上升。
“其实在放宽对来自上海、北京地区人员的限制政策之前,来自其他各个省份的预定量已经非常大了。上海复工复产后,我们接手的很多酒店的入住率马上就上升到80%以上。”“七彩假期”旅行社运营总监赵蛟接受澎湃新闻采访时说。
赵蛟告诉记者,从6月初开始,单是咨询三亚的客户一天就能到达200多人。并且进入6月中下旬后,三亚地区的酒店已经陆陆续续开始出现“没房”的现象。
“主要还是政策影响很大,因为6月底三亚政府出台了一个政策,非涉疫区人员(14天内无涉疫区旅居史)前往海南不强制检查核酸报告,凭绿码进行落地核酸即可。所以很多游客就冲着这个‘福利’过来。”
赵蛟还注意到,今年除了常见的“三天两晚”的订单外,短租订单也出现了明显增长趋势,租期从一周到一个月不等,主要来源于亲子家庭。
“带老人小孩一起出来玩的家庭比较喜欢可以提供短租服务的酒店公寓,因为房间会有厨房,并且不同于普通居民小区,它还能提供酒店服务,有餐厅、泳池等设施。”赵蛟说。
2022年7月18日,三亚,家长带着孩子在三亚湾戏水。 视觉中国 图
“叠加效应”让市场火爆,三亚民宿升级迅速
正如前文提到的那样,在“避暑游”市场中,三亚作为“老牌网红目的地”的地位仍然屹立不倒。偏爱海岛的游客,对三亚的热情一点也没减。
据人民网报道,截至7月13日,三亚凤凰国际机场7月旅客吞吐量已达59万余人次。三亚市最新旅游市场抽样调查报告显示,预计2022年第三季度接待过夜游客431.35万人次,同比增长11.82%;预计实现过夜旅游总收入130亿元,同比增长0.28%。
大量游客蜂拥而至也让当地住宿行业相当火爆,酒店价格成倍增长,有的甚至是上午一个价格,下午就涨价了。
“三亚的酒店价格涨得非常厉害,特别是一些奢侈品牌,比如亚龙湾的丽思卡尔顿,普通的泳池客房平时一般就卖三四千两个晚上,现在卖八千多,而且仍然是一房难求。”赵蛟介绍道。
三亚海棠湾亚特兰蒂斯酒店。 视觉中国
荆先生在三亚天涯镇经营一家民宿,他告诉记者从今年6月底到现在,民宿的入住率基本维持在90%左右,不但比去年状况好很多,甚至可以超过疫情前的水平。而这火爆的背后,他认为除了三亚本身的魅力外,还有疫情带来的“叠加效应”。
“像疫情前的话,大家还有机会出国游,选择去东南亚的海岛,那么现在因为不能出国,三亚就成为了为数不多的选择之一,再加上今年3月~5月,由于疫情的波动,国内很多地方的游客没有机会出去玩,因此暑期来三亚旅行的需求就更旺了。”荆先生告诉记者。
不过,许多来到三亚的游客似乎更偏爱入住设施完备的度假酒店,尤其近几年,不少豪华酒店还配备了儿童乐园,提供集医疗、购物、娱乐等为一体的“一站式服务” 来吸引亲子家庭。
与之对比,三亚的民宿似乎有些“逊色”。但荆先生觉得消费者的高需求可以帮助三亚民宿更新迭代。
“这两年新增的民宿太多了,像我们所在的天涯镇,民宿的提档升级非常快,差不多装修两年过后,你的产品就落后了。”
“但这些年我们也能看到,民宿越来越被大家所接受,单体民宿的投资越来越大,但怎么把民宿的价值拉大,和五星酒店对标或竞争,更加人性化或许是民宿未来努力的方向。” 荆先生说。
海南省三亚市天涯镇的马岭村,游人们悠闲自在地或漫步穿行在街巷,或来到海滩上。 视觉中国 图
部分商家倒在“黎明前”,大理古城逐渐回暖
暑假期间,云南大理也迎来了久违的旅游旺季。
据2022中国国际旅游交易会系列新闻发布会消息,7月1日至10日,大理州接待游客超过230万人次。7月10日至16日,大理凤仪机场共保障飞行376架次,较上周314架次同比上涨19.75%。7月11日至17日,大理站到发旅客37万余人次,日均5万余人次,较10天前增长约50%。
“去年暑假大理很冷静,今年我们的入住状况差不多回到疫情前的水平,从7月中旬开始,一直都是满的。”在大理古城中心经营客栈的刘女士告诉记者。
而且与三亚不同的是,来到大理的游客,大多想要体验地道的古城文化,因此更愿意选择在民宿、客栈居住。一些设计感强、服务品质更好的高档民宿,更是深受休闲散客的喜爱,入住率常常爆满。
来到大理的游客,更愿意选择在民宿、客栈居住。 视觉中国 图
不过,与餐饮、住宿业的升温形成对比,古城里其他类型的经营活动似乎并不如预期。刘女士表示,目前游客们的二次消费水平仍然不高。
“吃和住这些都是刚需,但一些卖礼品的商铺或娱乐性质的场所,比如酒吧,很明显感觉到生意并不如从前。”
另外由于今年春季疫情的波动,不少商家还没有等到暑期“旺季”来临就倒下了,曾经炙手可热的酒吧街的店铺老板不少选择低价招租,而一些辞职来大理开店、开客栈的老板们也被迫选择回去上班。可以说,古城进行了一波“大换血”。
不少商家还没有等到暑期“旺季”来临就倒下了。 视觉中国 图
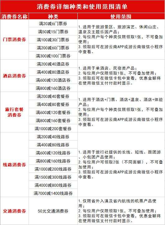
面对这样的状况,当地政府也在想办法刺激消费。今年4月至11月,云南省以游客出行比较集中的“五一”假期、暑期、国庆假期等为重点时间段,分四批次,发放文旅消费券2亿元、自驾游加油券1亿元。消费者可通过“游云南”携程、同程、美团等4家在线旅游平台领券。
2022年3月,云南省发布《关于精准做好疫情防控加快旅游业恢复发展的若干政策措施》,其中对引客入滇的旅行社将按相应标准给予奖励。对年内招徕省外入滇过夜游客数1000人以上的省内组团旅行社(含省外旅行社驻滇分支机构),省财政按照每接待1名游客5元的标准给予奖励。通过包机、专列等方式,组织省外游客入滇且上座率达50%以上的旅行社,省财政按照每架(趟)次给予一次性3万元奖励。
当然,还有景区门票减免政策等等,云南省表示希望在疫情趋稳可控的前提下,力争在2022年底旅游业恢复到2019年的水平。

虽然没有等来期待中的消费,但刘女士表示,暑期游客量的增多,一定程度上给商家们带来了信心,但接下来情况能持续多久,还在观望中。
三亚的荆先生也告诉记者,由于各地疫情还在波动,下半年旅游市场仍不容乐观,“最近成都有新的疫情出现,很多四川的客人就把定好的房退了,我们差不多每天都会遇到类似的事情。所以终究还是要看疫情的状况和各地的防疫管控措施,这些对旅游市场的影响最大的。”