澎湃新闻特约撰稿 王一诺 唐鑫
6月30日,美国最高法院以6:3的投票结果就“西弗吉尼亚州诉环保署”案作出最终判决,认为国会没有授予环保署监管温室气体排放的特定权力,环保署监管发电厂碳排放的权力过大,违宪。这对拜登政府实现“到2035年实现100%零碳电力”的气候目标构成巨大挑战,拜登气候新政推行再次遭遇重挫。
政治极化成为当今美国社会和政治发展最显著的特征之一,共和党及其影响下的国会和司法体系在拜登气候新政制定和实施过程中很大程度上扮演着竞争和积极阻碍的角色。本次判决可以说是近期美国最高法院继推翻纽约州限制民众在外隐蔽携枪的法律和旨在确立联邦层面堕胎权的“罗伊诉韦德案”后,又一个深度体现政治极化和两党对立的司法行动。可以说,政治极化很大程度上阻挡了拜登气候新政实施和“绿色美国”的到来。

当地时间2021年2月1日,美国密苏里州,夕阳下的一座燃煤电厂。人民视觉 资料图
一、拜登政府气候新政的主要内容与发展困境
拜登在上任伊始就通过行政命令推出一系列气候能源新政。在外交方面重回参与全球气候治理的多边主义立场,积极谋求应对气候变化的全球领导权;在内政层面大力推进新能源发展并限制化石能源的开采和使用,以发展新能源作为应对气候变化的抓手[1]。
然而,拜登政府行政和立法双管齐下的气候新政自提出就受到挑战。一方面,拜登暂停在公共土地和水域上的油气租赁项目并由内政部进行重新审查的行政令受到以得克萨斯州、西弗吉尼亚州为代表的13个州的反对和诉讼,认为总统而非国会管控国际和州际贸易,以及授予或拒绝跨境石油管道许可的权力违宪[2]。另一方面,拜登政府提出的高额基础设施建设和投资计划在关于清洁能源发展必要性、政府债务和赤字过大等问题领域受到共和党挑战,拜登政府被迫全面调整计划预算,参众两院审议过程陷入长期谈判和纠缠。
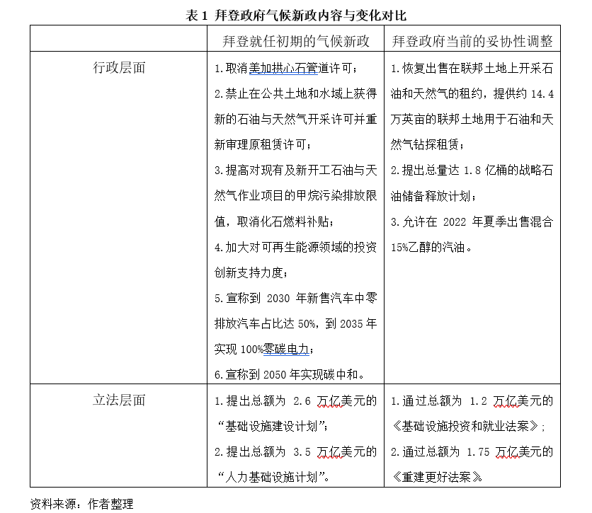
2022年初爆发的俄乌冲突以及高企的美元通胀压力使得拜登政府的气候新政面临新的内外环境挑战。拜登政府启动大量政府石油补助和对化石能源企业的政策支持,并在4月中旬宣布放弃其上任伊始发布的租赁禁令,恢复出售在联邦土地上钻探石油和天然气的租约。这一政策很大程度上意味着拜登气候新政陷入发展危机。通过对比发现拜登上任初期和当前鉴于俄乌冲突影响下的妥协性调整,其气候新政内容发生了较大变化。具体可见表1。

二、拜登政府气候新政推行中的政治极化因素
拜登政府的气候新政自制定和实施以来一直面临多元化挑战,政治极化导致的党派分歧与对立是根本阻碍,在此基础上的国会立法停滞与僵局以及司法体系对总统行政举措的意识形态裁决是重要影响途径。
政治极化下两党在气候和能源议题上党派分野特征更加鲜明,共和党主要通过“绿色方案”竞争和指责拜登政府气候新政实施效果来影响拜登政府气候议程推进。
一方面,2021年4月共和党提出的气候变化纲领强调共和党所坚持的在国际上推广核电技术、保证关键矿产的国内供应链安全、精简清洁能源项目的监管流程等方法更能实现“基于自然”的气候变化应对,拜登政府主张的能源创新和绿色转型会造成美国国内能源价格上涨以及就业岗位流失[3]。另一方面,共和党强烈批评民主党自上而下、管制型的气候变化政策,强调拜登政府的系列行政令侵犯国会权力并降低行政效率和环境效益。与此同时,共和党指责拜登政府限制油气产业的政策是造成美国通胀压力和能源价格不断上升的罪魁祸首,导致美国当前面临严峻的能源和电力供应危机。共和党对立性的竞争与指责构成了拜登气候新政推进中的基础性挑战。
拜登政府的“基础设施建设计划”在遭到西弗吉尼亚州民主党参议员曼钦(Joe Manchin)的反对后就被判定或将“胎死腹中”,正是政治极化下美国国会扭曲发展的体现。民主、共和两党在参议院的势力对比整体为50对50,拜登政府只将计划通过的希望寄托于本党派支持者的全体一致和副总统哈里斯的关键一票。
曼钦表达对 “清洁电力计划”的异议后,民主党将全部精力用于与曼钦的谈判、利益交换与妥协[4],不对争取共和党部分参议员的立场转换抱有希望。极化的政治使得议员投票更多基于党派立场而非本州民众的实际需要,党派斗争使得州际利益的调和也希望渺茫。因此国会的政治工具化使得拜登政府基建法案谈判处于不正常状态并异常艰难。
美国政治极化的发展促使两党基于法官政治倾向任命法官,联邦法官选任体系呈现从“唯才是举”向“唯党是举”的转型趋势[5]。特朗普执政时期高度重视所选任法官的意识形态色彩,在得克萨斯和路易斯安那等州诉拜登政府行政令违宪的案例中,作出对总统不利判决的特里·阿尔文·道蒂(Terry Alvin Doughty)法官正是由特朗普提名。道蒂要求拜登政府暂停对联邦土地和水域的新石油和天然气租赁禁令,认为总统行政程序违宪[6]。道蒂在2021年也曾发布一项全国性禁令,要求停止实施强制接种新冠疫苗的紧急法规,理由同样是拜登政府无权不经国会同意发布该行政命令[7]。道蒂的司法裁决和解释援引与共和党的主张具有高度相似性,而道蒂的裁决很大程度上阻碍了拜登的租赁禁令在全国推广。
三、结论
拜登政府的气候新政建立在民主党对参众两院微弱的控制优势之上,这决定了美国极化的政治生态将极大影响拜登政府气候议程的有效推进。以政治精英为主、表现为美国三权分立体制下的两党利益对立化、国会立法停滞化和司法体系政治化的精英政治极化在拜登气候新政制定和实施过程中起着重要作用。美国民主、共和两党在气候和能源议题上的政策分歧不可调和并形成极化的政党政治,在此基础上的国会“党派投票”和两党在法官任命上的意识形态化现象使得拜登政府立法、行政双管齐下的气候新政遭遇双重阻碍。
总体来看,任期即将过半的拜登政府在气候新政推进上进展缓慢,今年4月在租赁禁令上的重大政策回撤更是对拜登实现气候议程的严重打击。尽管政治极化并非拜登气候新政发展迟缓的唯一原因,但无疑是长期发挥作用的结构性因素。可以预见,未来政治极化仍将深刻影响拜登政府的气候新政运作并主要发挥制约作用。
注释:
[1] 刘建国,戢时雨,崔成,朱跃中,蒋钦云:《拜登政府气候新政内容及其影响》,载《国际经济评论》,2021第6期,第161-176页。
[2] 王瑞彬:《当前美国应对气候变化的战略分析》,载《人民论坛》,2021第31期,第93-95页。
[3] Quill Robinson(2021.4.21), House Republicans Deliver a Commonsense Climate Plan, The Hill, Accessed time: 2022.6.24. https://thehill.com/opinion/energy-environment/549449-house-republicans-deliver-a-commonsense-climate-plan/.
[4] Ella Nilsen and Lauren Fox(2022.3.3),There’s New Momentum in Congress for a Climate Bill, but a lot of questions on what it could include, CNN, Accessed time: 2022.6.24. https://edition.cnn.com/2022/03/03/politics/congress-climate-bill/index.html
[5] 陈长宁:《美国防疫诉讼:司法视域下的政治极化》,载《当代美国评论》,2021第4期,第109-122页。
[6] Biden’s Ban on New Oil and Gas Leases is Blocked by a Federal Judge(2021.6.15), The Associated Press, Accessed time: 2022.6.24. https://www.npr.org/2021/06/15/1006948814/bidens-ban-on-new-oil-and-gas-leases-is-blocked-by-a-federal-judge.
[7] Tom Hals(2021.11.30), Courts Block Two Biden Administration Covid Vaccine Mandates, Reuters, Accessed time: 2022.6.24. https://www.reuters.com/legal/government/us-judge-blocks-vaccine-mandate-contractors-three-states-2021-11-30/.