
木质化是植物根系成熟的标志事件之一。植物根的木质化包括内皮层凯氏带的形成和维管束木质部的形成,有趣的是,这两个过程在时空上保持同步。(图1)
图1 拟南芥根部木质化起始的时空同步性

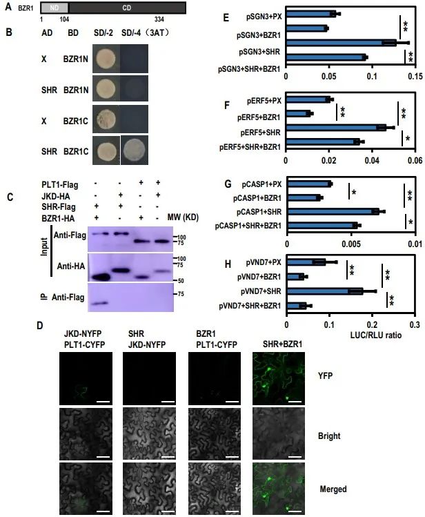
图2 BZR1抑制SHR介导的木质化过程

图3 SHR-BZR1分子模块调控根的木质化起始作用机制模式图

责任编辑:曹竞

木质化是植物根系成熟的标志事件之一。植物根的木质化包括内皮层凯氏带的形成和维管束木质部的形成,有趣的是,这两个过程在时空上保持同步。(图1)
图1 拟南芥根部木质化起始的时空同步性

图2 BZR1抑制SHR介导的木质化过程

图3 SHR-BZR1分子模块调控根的木质化起始作用机制模式图
