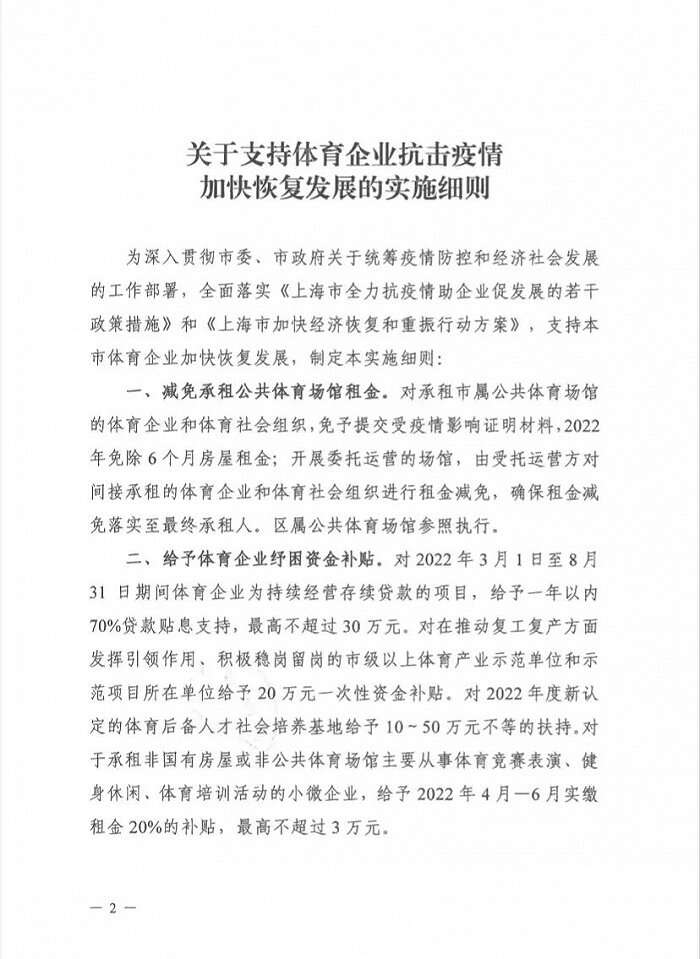
上海市体育局微信公众号6月7日消息,上海市体育局推出10项措施支持体育企业加快恢复发展。
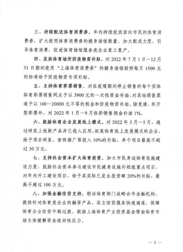
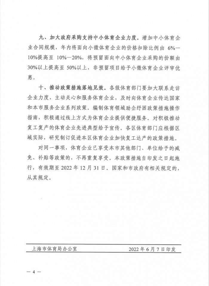
为深入贯彻市委、市政府关于统筹疫情防控和经济社会发展的工作部署,全面落实《上海市全力抗疫情助企业促发展的若干政策措施》和《上海市加快经济恢复和重振行动方案》,上海市体育局发布《关于支持体育企业抗击疫情加快恢复发展的实施细则》,出台10项措施助企纾困,分别是:减免承租公共体育场馆租金、给予体育企业纾困资金补贴、持续配送体育消费券、发放体育场所防疫物资补贴、支持体育彩票销售、鼓励体育企业发展线上模式、支持社会资本扩大体育投资、加强金融信贷支持、加大政府采购支持中小体育企业力度、推动政策措施落地见效。
目前,市体育局正在逐条编制具体操作指南,以便企业申请。相关助企纾困政策措施操作指南将于六月中旬发布。




责任编辑:侯歆钰