2022年高考语文科目已经落下帷幕。今年的高考作文怎么写?哪道作文题最让你感兴趣?在作文题公开以后,中国青年报评论部的小伙伴也参加了“考试”,交上了自己的答卷!

艺术从没有“标准答案”
(全国甲卷)
任冠青
面对同一方美景,不同的人自然会产生不同的情感和审美投射:有人的感受触角会因此被打开,一时间“俱怀逸兴壮思飞”;有人擅长借景言志,化典抒情;当然,也会有人只觉眼前之景索然无味,木木然完全不“感冒”。
《红楼梦》中,贾政携一众清客游览大观园,顺便“试才”宝玉的一回,便是这样一个经典场景。众人要给园中桥上亭子的匾额提名,有人直接移用欧阳修《醉翁亭记》“有亭翼然”一句,建议取“翼然”二字;贾政采用借鉴化用之法,主张从“泻出于两峰之间”中拈出一个“泻”字;贾宝玉则觉得用“沁芳”二字更为新雅,不仅点出花木映水的佳境,也契合元妃省亲之事。
其实,赏景雅集,从来都不只关乎景物本身。眼前所见,更像是一面神奇的镜子,映射的是每个人经验、学识、品性、审美和旨趣的集合。正是这种不同层次、不同视角的人文艺术表达,构成了一场雅集丰饶多元的妙趣。而这种参差百态的多元之美,离不开足够包容、开放的艺术表达空间。
正如诗有纤秾绮丽之美,也有洗炼冲淡之境,艺术从来都没有“标准答案”,理想的人文艺术教育,也应该鼓励孩子去畅快地探索、勇敢地表达,而不是像贾宝玉一样如履薄冰、战战兢兢地如应试般回答。
熟悉《红楼梦》的人都知道,贾政对贾宝玉采取的是典型的“打压式教育”。以这次游园为例,对于宝玉不少别出心裁的想法,作为父亲的贾政只有为数不多、极为克制的表扬。更多时候,贾政要么是冷嘲儿子“竟也有不能之时”,要么是指责其不过是套用前人之作,不足为奇。不少读者看到这里,都要为贾宝玉抱不平。毕竟,相比于贾政“方方正正”却有些呆板的艺术表达,贾宝玉的思维反而更有新奇灵动之美。
在人文艺术感受力形成的关键阶段,如果自己的观点总是被否定,孩子宝贵的好奇心就会被不断消磨,更不敢勇敢表达内心的真实想法。贾宝玉见到父亲时总是“溜边走”,始终无法与父亲产生情感深度交流的经历,就是一个例证。
艺术表达固然有精妙和呆滞之分,清新脱俗与掉入窠臼之别。孩子在进行艺术鉴赏时,也难免会有幼稚、偏颇的地方。但对人文艺术教育而言,更重要的是尊重、理解和鼓励,是珍视每一个思维绿苗的萌发,是为孩子创造包容、开放的艺术氛围。如果一味用长辈的“权威”进行打压、批评,人文艺术就会变得单一、无趣。
这让我想起一千多年前的另一场文人雅集。三月三日,会稽山阴,流觞曲水,兰亭雅集。当酒杯流到自己面前,年幼的王献之没有受到缪斯女神的眷顾。作诗不成,便按规矩罚酒三觥。若是此时王羲之为此大作文章,苛求儿子一定赋诗一首,或是像贾政一样讽刺其“竟也有不能之时”,恐怕不但会伤了孩子的信心,也会毁了这场雅集的“畅叙幽情”之乐。

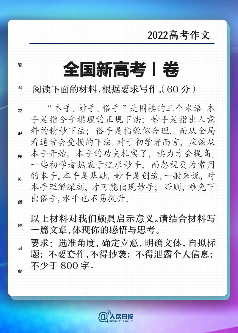
妙手俗手,只在一线之间
(全国新高考Ⅰ卷)
杨鑫宇
1947年,有“棋圣”之称的围棋大师吴清源,与师兄桥本宇太郎对阵“十番棋”。在围棋的“江湖”之上,高手之间的这十局对战,既将决定双方在棋坛、棋史中的地位,也赌上了双方棋手的觉悟与尊严。
任何成熟的棋手,都绝不会在“十番棋”中马虎轻敌。就算己方棋力公认强于对方,一方一寸之间的失误,也可能让对手下出妙手,绝地翻盘。然而,在吴清源与桥本的第六、第七、第九局对阵中,这位已然占据优势的“棋圣”,却接连下出了不少时人与后人都难以理解的“俗手”乃至“无理手”,让人不知其用意何在。
在看似风平浪静,实则暗潮汹涌的拼杀之间,吴清源最终在这三局棋中取得了一胜一负一和的成绩,而在其他七场棋局中,他的成绩是五胜二负。纵然是在横空出世的“棋圣”手中,莫名其妙的“俗手”与“无理手”,也不可避免地会在棋盘上造成劣势。
吴清源失误了吗?面对拥有压倒性实力的胜利者,没有时人会要求他作出解释。但是,后世不少学棋、爱棋、研棋之人,却无法把吴清源的“俗手”轻轻放下,想方设法去探究“棋圣”的内心世界。其中,有人在研判全局之后认为:吴清源下出“俗手”后的后续手段环环相扣,明显有其全盘规划,而非漫不经心,这从侧面说明,吴清源是故意下出了这些“俗手”,进而在战局中享受围棋、探索棋艺的更多可能。
自古以来,围棋从来不是一门一成不变的学问。正是因为不断有人打破前人留下的定势,开创新的下法与围棋思想,仅有黑白两色的小小棋子,才让历代智者为之废寝忘食。吴清源在围棋生涯中,下出过许多天马行空、棋史留名的惊天妙手,令人连连赞叹。然而,在实践之前,又有谁敢说这些突破常规的下法一定是“妙手”而非“俗手”呢?
昔人已乘黄鹤去,吴清源的成就早已盖棺定论。相信哪种解释,只取决于你我的内心。于我而言,我更愿意相信他是故意为之。这不是因为我崇拜“棋圣”的权威,而是因为我相信:只有善于创造、勇于探索、不惮失败的人,才能开创时代的新篇。
在成名之前,吴清源也曾经历过蒙训学棋、大量对弈、埋首棋谱之间的人生阶段,以此将合乎棋理的“本手”练透、练精。要想成为优秀的棋士,这无疑是必由之路。但是,打好基本功只是最低的前提,要在这一基础上更进一步,创造属于自己的“妙手”,永远固守成规、不敢冒险,是注定不能成功的。
很多时候,“俗手”与“妙手”的界限并没有那么分明,这个道理不仅适用于围棋,也适用于人生的其他领域。没有练好“本手”就眼高手低是一码事,练好了“本手”,进而去尝试、去实践,又是另一码事。追求“妙手”而不慎下出了“俗手”,固然令人惋惜,但并没有什么好羞耻的。踏出既有界限,成可以收获“妙手”,即便败了,也能获得作为“成功之母”的宝贵经验。当然不是每个人都能成为吴清源那样的大师,但每个人的心底,都应有一团向往探索的火焰。

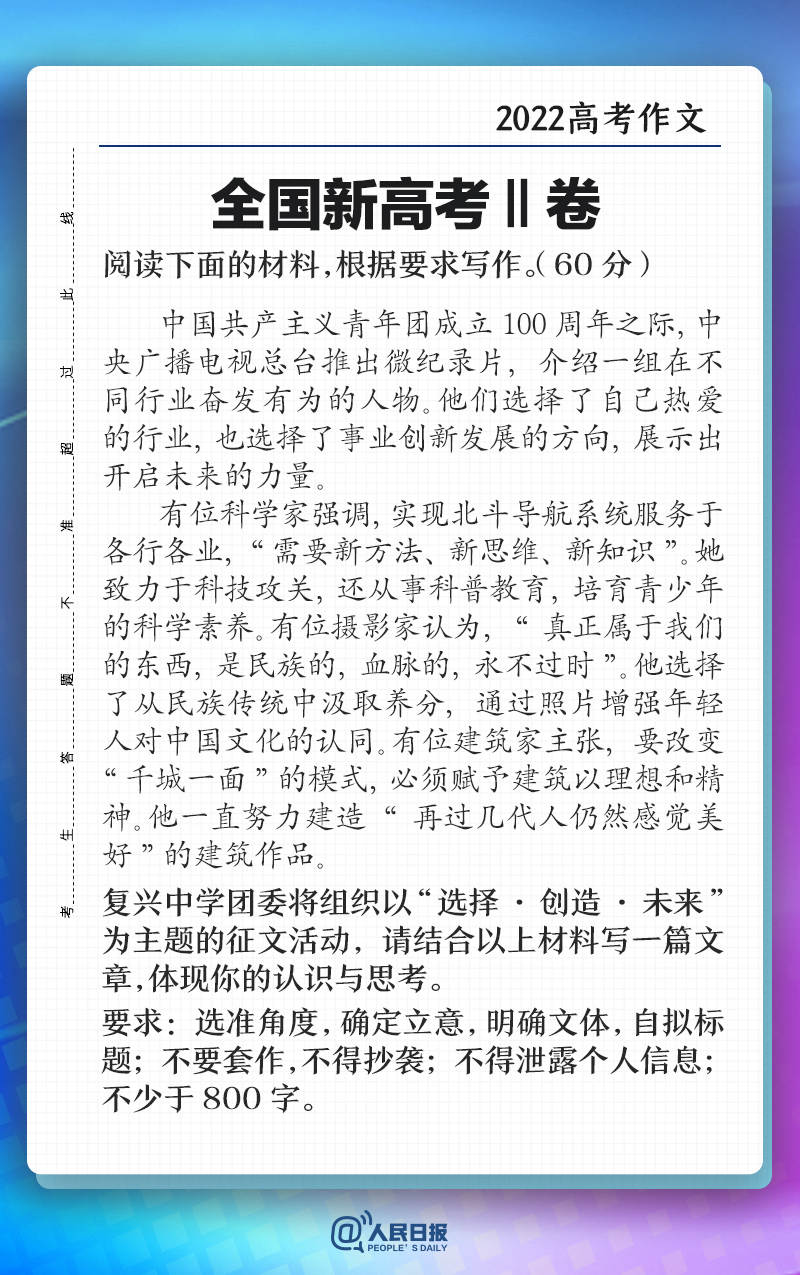
伟大的创造选择伟大的未来
(全国新高考II卷)
王钟的
改革开放40多年来,迅速发展的中国经济,伴随着飞速的城市化进程。一座座高楼大厦拔地而起,城市的天际线日新月异。但是,城市的个性与丰富度,似乎随着一轮又一轮更新而黯淡,直至“泯然众人”。那些“少小离家老大回”的游子,没有改变乡音,却认不得故乡的街道与风景。
近日,在中央广播电视总台推出的微纪录片中,有位建筑家主张,要改变“千城一面”的模式,必须赋予建筑以理想和精神。他一直努力建造“再过几代人仍然感觉美好”的建筑作品。建筑家面向未来的选择与创造,让人们仿佛触摸到美好城市未来的样子。
选择一个事业,选择的是理想与抱负。伟大的理想,往往在为社会服务中得以成就。正所谓“得其小者可以兼其大”,尽管一个人的理想有大有小,有的理想关注苍生,有的理想关注当下,但任何理想只有把个人价值与社会实现结合在一起,才能插上翅膀,扬帆远航。正如一位参与北斗导航系统设计的科学家,她不仅致力于科技攻关,还从事科普教育,培育青少年的科学素养。科学家的公共服务精神,与其在前沿尖端领域的突破是一脉相承的。
创造一个作品,创造的是有意义的人生。创作的张力,在于和生命的同频共振。如果仅仅为了满足工作任务而创造,产生的作品必然毫无特色、味同嚼蜡。很多杰出的创造者,把创造当成一种生活方式与生命态度。有位摄影家认为,“真正属于我们的东西,是民族的,血脉的,永不过时”。伟大的创造力从来不是异想天开的,站在巨人肩膀之上,才让我们看得更高、望得更远。对于艺术创作而言,这里的“巨人”就是根植于我们内心的文化。
期许一个未来,期许的是永不过时的美好。不管是中国还是外国,很多历史名城带给人的独特审美印象,不在于其庞大的空间尺度和新潮的建筑设计,而在于接近当地风土民情、适应当地气候环境的精心设计与巧妙规划。建造“再过几代人仍然感觉美好”的建筑,正需要以“仰望星空、脚踏大地”的态度,充分了解使用者的现实需求,而不是一味天马行空、脱离现实。
未来已来,将至已至,以梦为马,不负韶华。选择热爱的行业,选择事业创新发展的方向,未来自然迸发出持续、恒久的力量。在这个过程中,梦想不仅是前进的理由和意义,更成为实现进步的动力与凭借。无论走了多远,都不要忘记从哪里出发;无论理想多么远大,都不要忘记脚踏实地。成为奋发有为的时代新人,让我们从自己做起,从现在做起!

学习今说
(北京卷作文1)
黄帅
面对浩瀚的知识海洋,古往今来,已有太多人思考过学习之法。尤其是谈及读书之道时,各路名家都能使出“十八般武艺”,数不尽的读书方法,让人眼花缭乱。但如何学习,却是一个永远没有标准答案的问题,与其刻板复制前人之法,不如结合自身实际,找到学习的通途。
不论自身天赋和基础如何,学习都贵在坚持。正如左宗棠所言,“学如才识,不日进,则日退。”黄庭坚也说:“士大夫三日不读书,则义理不交于胸中,对镜觉面目可憎,向人亦语言无味。”每个人的学习天赋虽有差异,但只要能够坚持学习,刻苦钻研,就能有所进步。与之相反,再有天赋和才华的人,若不能坚持求学,严格要求自己,也会渐渐退步。
遥想东汉末年的名将吕蒙,学习起点并不高,但他知耻而后勇,能够不断学习,最终“非复吴下阿蒙”。十六国时期的石勒,虽然出身底层,文化程度不高,但他很有学习的毅力,常听人讲《史记》《汉书》《春秋》等名著,进而增长智慧,提升能力,在战火横飞的乱世中创建了后赵王朝。
不论是在何种学问之海中泛舟,学习都贵在思路清晰。中国古代的读书人只需钻研经史子集,在科举中夺魁便是巨大的成功,皓首穷经的学问家也能被视为“大师”和“通才”。然而,近代之后,人类的知识体系日益庞大且复杂,我们已经很难成为通晓各个领域的“全才”了,反而需要在清晰的思路下,找到自己感兴趣和擅长的领域,深入耕耘,找到最准确的精进之路,这样才能成为专业领域的佼佼者。
袁隆平一生钻研农业,将毕生的心血都献给了杂交水稻事业,他不仅是世人眼中的专家学者,更有“国士无双”的美誉。还有诸多奋战在专业领域里的普通人,虽然并非名家学者,却能在专业学习中取得成绩,依然令人钦佩。
不论时代如何变化,学习都贵在理论与实践的结合。古代波斯诗人萨迪早就说过:“有知识的人不实践,等于一只蜜蜂不酿蜜。”马克思主义也告诉我们,理论必须与实践结合起来。
我们不会忘记,在改革开放之初,“实践是检验真理的唯一标准”,成为划过时代夜空的一声惊雷。以理论来指导实践,以实践来反哺学习,正是我们要长期坚持的路径。只求书本上的学问,无异于坐而论道,求学者不应该成为书呆子。脱离实践的学问,也终究只是无根之木,很难经得起推敲。
先哲庄子曾言:“吾生也有涯,而知也无涯”。在求学之路上,我们应该始终保持一颗谦逊之心,找准自己的优势,结合实践的需要,进而在学问的苍穹下自由翱翔。相信在展翅高飞之后,我们每个人都能发现生命的精彩,找到人生的价值。若整个社会都能在科学有效的学习之法中进步,我们也必将创造更加辉煌的未来。
在线
(北京卷作文2)
白毅鹏
新冠肺炎疫情爆发两年多以来,我们的生活发生了巨大改变。2020年的春节,是我平生第一次没有陪伴在父母身边过节,至今我都清晰地记得,那段时间我和父母之间的视频通话变得无比频繁,聊天内容也渐趋家常和琐碎。
如今回想起来,那些萦绕在谈话间的细枝末节的东西,其实是我和父母对彼此的深沉牵挂。通过视频连线,我和亲人、朋友们在网络云端热情相拥。尽管线下活动陷于停滞和中断,但亲情、友情并没有变得生分和疏远。线下交集的减少,使人们更加珍视线上的欢聚与温存。
突如其来的疫情,进一步放大了网络的便捷。依托于丰富的互联网产品,我身边不乏有“脑洞大开”朋友,在线上重建起一个不亚于线下的生活圈、交际圈。比如,疫情期间电影院的运营受到限制,有朋友不愿居家独自线上观影,便利用线上会议室,召集朋友共同欣赏一部影片,随时交流对影片的想法,制造出一个仿真的小剧场。
在线生活,重塑了人们的学习和工作形态。我的很多朋友都是中小学教师,在聊天时,经常能听到他们向我分享给学生上网课时的些许趣事,当线下课堂被搬上线上平台,教师、学生和家长都在积极适应新的转变。随着互联网的普及,即便没有疫情影响,能够在网络世界中游刃有余,也是现代人应具备的基本素养。
最近,北京疫情已处于扫尾清零阶段,在遵守防控要求的情况下,原本一些线上召开的会议逐步挪到了线下,社会生活也正在逐步恢复的过程中。在此之前,在线工作、学习和生活,使我的日常工作、社交娱乐得到了延续,在居家办公、集中隔离时,线上互动还让独处的我看到了生活更多的可能性。
疫情之下,人们在虚拟世界的交互需求正在上升。不论是必要时期的线上活动,还是疫情好转后的线下生活,我们对人生葆有的热情并不会发生改变、我们在社交中互相给予对方的慰藉更不会因此减损。
任何时候,面对变动不居的生活,重新体认自我,方能拨开迷雾,找到令自己最惬意的容身之所和栖居之地。我相信,真正热爱生活的人,终究能在新的环境中,找到和社会的连接方式,在对话和分享中,收获属于自己的人生喜悦。
2022年高考作文其他考题:



你最想写今年哪个高考作文,还记得你写过的高考作文吗?请评论区留言
编辑/中国青年报评论部