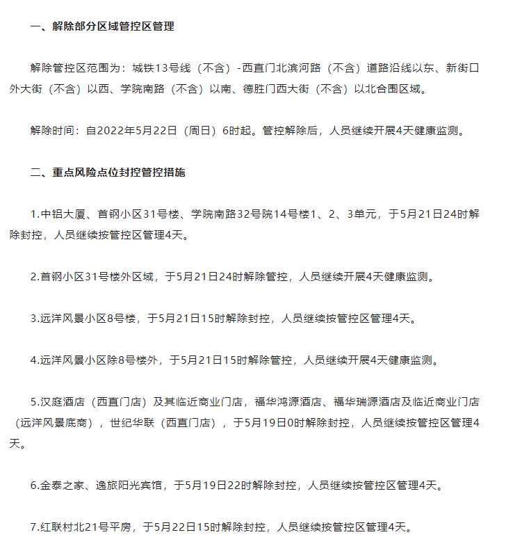
2022年5月8日以来,北京市海淀区北太平庄街道辖区出现新冠肺炎确诊病例,部分区域自5月12日6时至5月22日6时实行管控。在广大居民的配合支持下,封控、管控期间,整体区域内人员按要求开展了多轮全员核酸检测和抗原自测,经市、区疾控部门研判,决定调整部分区域管控措施。具体如下:

责任编辑:陈戈辉
2022年5月8日以来,北京市海淀区北太平庄街道辖区出现新冠肺炎确诊病例,部分区域自5月12日6时至5月22日6时实行管控。在广大居民的配合支持下,封控、管控期间,整体区域内人员按要求开展了多轮全员核酸检测和抗原自测,经市、区疾控部门研判,决定调整部分区域管控措施。具体如下:
