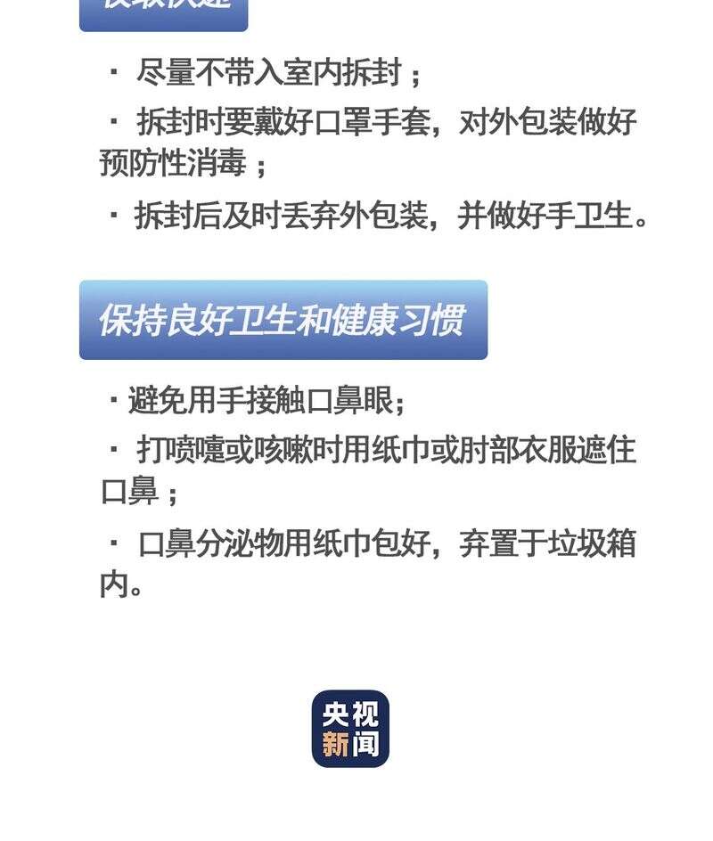
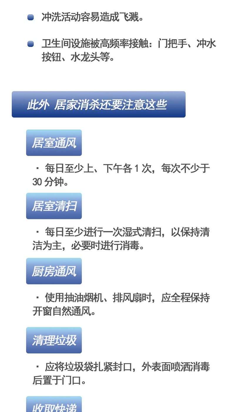
一图读懂丨北京发布“三区”居家消杀最新指引
央视新闻客户端 | 2022-05-09
责任编辑:胡庆章
要闻
预计提供超60万岗位,2022届高校毕业生就业促进周启动
学习贯彻中央政治局常委会会议精神 部署从严从紧抓好疫情防控工作
团中央书记处理论学习中心组举行党领导的中国青年运动史专题学习
人社部、团中央在青少年中组织开展“爱劳动 迎世赛 学技能”主题活动
天鲲号“踏浪者”
香港年轻人更期待“爱国者治港”