一场知网与中科院之间关于“订购费涨价过高”的风波,引起了各界广泛关注和讨论。记者调查发现,知网数据库涨价的现象并不鲜见,梳理多家高校采购数据可发现,知网数据库价格年年上涨。
与此同时,无论是使用数据库的用户,还是会“贡献内容”的学者、高校学生,都对知网低收高卖、涉嫌垄断的事实颇有微词,希望监管部门能予以介入。
本文图片 北京日报
下载上千次,作者没收益
“不查不知道,我写的论文还挺受欢迎。”因为毕业后没有继续从事学术研究工作,胡渊已经有多年没有点开过知网。近几天的风波,让他想起了这个阔别已久的网站。一搜才发现,自己早年的硕士毕业论文竟然也上了知网,而且被下载了将近700次。
胡渊本想打开回味一下,却发现要花7.5元才能查看并下载全文。让他感到奇怪的是,下载文章明明要花钱,可自己作为论文作者,并没有收到知网发来的任何“分成”报酬。
不仅是胡渊这样的小年轻,学术界的老前辈同样有着困惑。重庆大学新闻学院教授、博士生导师刘海明表示,自己被知网收录的第一篇文章约在2004年,至今18年过去了,知网并未直接支付给他任何稿费或者其他收益。“近几年我几乎所有的论文或者报刊发表的作品都被知网收录,大约有140篇。最多一篇论文,知网的下载量已超过2600次,但知网也没有主动联系我支付报酬。”
记者随后又咨询了多位高校教授、学者,大家均表示未收到过知网支付的稿酬。
虽然小胡和多位学者都表示“没有收到稿酬”,但记者搜索发现,知网其实在官网上作出了关于稿酬的声明。在期刊文献方面,知网“所有收录文献均已获得期刊社/编辑部授权,其作者稿酬也已通过相关期刊社/编辑部支付。”
知网称文献作者稿酬已通过相关期刊社或编辑部支付。
论文稿费低,远不及“售价”
胡渊的硕士论文中有一页“关于学位论文授权声明”,其中有一条为“学校可以公布论文的全部或部分内容”。
“难道是因为这一条,学校把我的论文给知网了?”在胡渊看来,学校如果出于学术交流目的,把自己文章的全文或部分内容作为研究成果分享出来是可以的。“一个是纯学术目的,一个是带有商业目的,我并没有允许学校把我的论文用于后续的商业目的。”
胡渊的想法也得到了专家的支持,中国政法大学知识产权中心研究员赵占领表示,仅凭胡渊论文授权声明的表述来判断,不足以看出胡渊已经将论文的著作权独家授权给学校,进而学校再授权给知网。如果学校想把文章提供给知网,应该事先征得胡渊的授权,并且说明知网会支付的稿酬标准,由胡渊决定是否同意。
一家创刊于上世纪70年代的某核心期刊工作人员表示,期刊与知网签订了相关协议。协议内容就包括期刊论文被转载、被知网使用或刊登。
“由于期刊和知网签了协议,我们付给作者的稿费中就包括了知网应当给予的报酬部分。知网一般并不会直接给作者稿费。即使给,也是相当少的一部分。”至于期刊与知网具体合作牵涉多少钱,她表示并不知晓。该工作人员还介绍,2022年以前,期刊在拟录用作者论文时,会与作者提前口头约定上述协议;而2022年开始,每一期刊发前,都会和拟使用作者签一个纸质协议。
记者以作者身份联系此前发表论文的期刊,一名工作人员表示,该期刊与知网签了合同,把版权内容“放”给他们。虽然各个期刊、杂志的情况不一样,但合作几乎都是这种模式。“知网是个平台方,我们把稿件电子版传给他。他们再给一个保密协议,比如不能随意动版权等。”至于记者提出的,是否应该根据论文后续的下载量获得收益分成,工作人员回应称:“作为作者,诉求是合理的。”
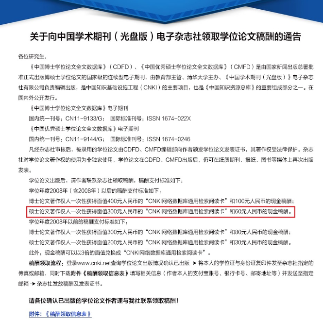
不仅是期刊文献,学位论文的稿酬支付标准同样也是知网单方面定下的,而且也是一次性支付。根据知网官网公告,学位年度2008年以后、硕士论文被《中国学术期刊(光盘版)》电子杂志社(编者注:清华同方知网品牌所属方)出版的著作权人,可以申请稿酬,标准是“一次性获得面值300元的知网数据库充值费和60元人民币现金”。而根据知网的下载计费标准,每下载一本硕士学位论文要支付7.5元。按照这个标准来算,知网可以通过胡渊的硕士论文获得5000元左右的下载费,但胡渊能拿到的稿酬不及这个数额的十分之一。
按照知网发布的学位论文稿酬领取说明,胡渊只能收到300+60元的一次性稿酬。
价格连年涨,高校难承担
实际上,知网上能提供免费内容不多,只有少数论文能够免费下载,大部分论文只能免费查看题录和摘要。想要下载全文,则需要支付费用。根据知网公布的“计费标准表”,常规数字出版期刊全文和会议论文按照每页0.5元价格收取下载费用,硕士学位论文每本下载价格为7.5元,博士学位论文则是每本9.5元。博硕士论文的下载费在近半年还经历过一次下调,此前博士论文为25元一本,硕士论文15元一本。
根据知网的下载收费标准,下载一次硕士论文要花费7.5元
知网收费的项目不仅是在论文领域。要想下载年鉴、统计年鉴、字典词典等工具书内容、专利、科技成果等,都需要付费。甚至连学术图片都要付出2元一张的价格才能使用。
以上收费价格,面向的都是个人用户。如果是高校的学生或老师,在学校里查阅下载知网的很多文献并不需要花钱。这是因为高校已经向知网购买过数据库,采购一般一年开展一次,高校会在当年采购下一整年的数据库使用权限。
关于数据库的采购费用,此前已经有高校抱怨“价格太贵”。2016年3月,北京大学图书馆发布公告称,“由于知网数据库涨价过高,图书馆目前正全力进行谈判,上一年度合同期截至2016年3月31日,期满后知网数据库随时可能中断北大的访问服务。”2018年12月,太原理工大学图书馆发布公告称,“因与知网在数据库续订价格及使用方式上未达一致,自2019年1月1日起,我校师生暂停访问知网系列数据库。”记者向两家院校咨询得知,后续院校还是恢复了对知网数据库的续订,但当时的价格分歧和谈判过程不便透露。
北京大学图书馆称知网数据库涨价过高
有些院校敢于对知网的“高卖”发声,还有些院校只能默默接受知网的连年涨价。在政府采购网上,记者找到了一家高校自2019年起采购知网数据库的项目成交公告。2019年,该校采购下一年知网数据库的花费是119.5万元,2020年涨到了135.5万元,2021年涨到了141.9万元,今年则涨到了150万元。
还有的院校,因为知网数据库的总售价太高难以承担,只能挑选其中较为重要,或是与本院校关联更为密切的子库和期刊进行订购。
一方面挣个人用户的下载费,另一方面挣院校和机构的采购费,知网的“赚钱能力”不容小觑。据同方股份2020年财报显示,知网该年的营收达到11.67亿,毛利率为53.93%。2021年上半年,知网的营收为4.96亿,毛利率为51.30%。
独家资源多,用户难弃用
既然知网的“收费”很高,为何高校还要一直采购知网的数据库呢?记者联系到了上文中提到的,近年来频繁遭遇知网数据库涨价的某高校。对于涨价行为,该校图书馆馆长程辉虽然没有明面上“出言反对”,但其实心里颇有微词。
“我们2018年的成交公告没有在网上公布,其实那一年到第二年涨得最多。2018年我们采购知网数据库的钱还不到100万,第二年一下涨到了将近120万。”究其原因,是因为2018年知网实行了一项新规定,把一些影响力较强、学术价值较高的刊物划分为“个刊”,从原先的期刊库中分离出来单独售卖,且售价明显提高。
程辉表示,高校在与知网的谈判过程中,往往处于弱势地位,议价能力不高,主要是因为知网的独家资源太多。记者查阅了一些其他高校采购知网数据库的公告,其中很多都采用了单一来源采购方式,理由是知网的独家资源“不存在任何其他合理选择或替代”。
学校在采购公告里提到,知网数据库不存在任何其他合理选择或替代。
资料和统计数据显示,从2009年起,中国学术期刊(光盘版)电子杂志社就以独家或唯一授权数字出版的形式,与多家学术期刊社、博士与硕士学位授予单位签订独家授权或唯一授权合同。到了2019年,中国知网全文期刊数据库已经收录了独家与唯一授权期刊3964种,占我国期刊总量的43%;其中,核心期刊778种,约占全部核心期刊的42%。
许多高质量期刊,只能在知网上下载。
“就是因为这些独家学术资源的存在,高校很难弃用知网。”程辉表示,目前期刊和知网之间已经产生了一种叠加关系,高质量期刊看中知网的品牌,希望借知网的平台去增加传播影响力,因此愿意把资源授权给知网。知网获得了这些高质量资源,它的品牌效应会进一步提高。“到头来,还是得由我们这些购买数据库的单位来承担涨价成本。可能只有让监管部门介入,才有可能打破目前的这种局面。”(部分受访者为化名)



