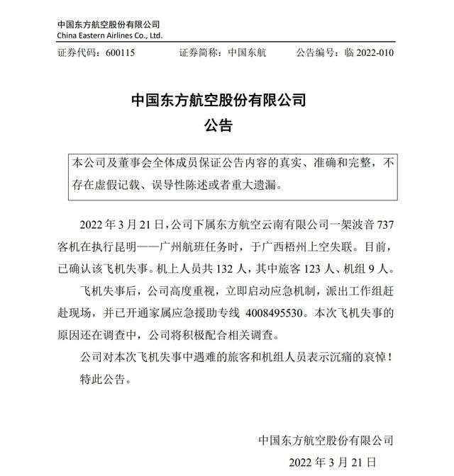
中国东航公告,3月21日,公司下属东方航空云南有限公司一架波音737客机在执行昆明——广州航班任务时,于广西梧州上空失联。目前,已确认该飞机失事。机上人员共132人,其中旅客123人、机组9人。飞机失事后,公司高度重视,立即启动应急机制,派出工作组赶赴现场,并已开通家属应急援助专线4008495530。本次飞机失事的原因还在调查中,公司将积极配合相关调查。公司对本次飞机失事中遇难的旅客和机组人员表示沉痛的哀悼!

责任编辑:于璧嘉
中国东航公告,3月21日,公司下属东方航空云南有限公司一架波音737客机在执行昆明——广州航班任务时,于广西梧州上空失联。目前,已确认该飞机失事。机上人员共132人,其中旅客123人、机组9人。飞机失事后,公司高度重视,立即启动应急机制,派出工作组赶赴现场,并已开通家属应急援助专线4008495530。本次飞机失事的原因还在调查中,公司将积极配合相关调查。公司对本次飞机失事中遇难的旅客和机组人员表示沉痛的哀悼!
