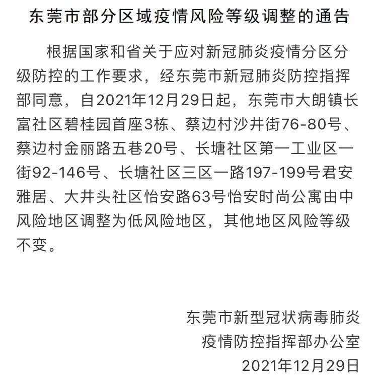
根据国家和省关于应对新冠肺炎疫情分区分级防控的工作要求,经东莞市新冠肺炎防控指挥部同意,自2021年12月29日起,东莞市大朗镇长富社区碧桂园首座3栋、蔡边村沙井街76-80号、蔡边村金丽路五巷20号、长塘社区第一工业区一街92-146号、长塘社区三区一路197-199号君安雅居、大井头社区怡安路63号怡安时尚公寓由中风险地区调整为低风险地区,其他地区风险等级不变。

(总台记者 陈丽 许大为)
责任编辑:杨逸凡
根据国家和省关于应对新冠肺炎疫情分区分级防控的工作要求,经东莞市新冠肺炎防控指挥部同意,自2021年12月29日起,东莞市大朗镇长富社区碧桂园首座3栋、蔡边村沙井街76-80号、蔡边村金丽路五巷20号、长塘社区第一工业区一街92-146号、长塘社区三区一路197-199号君安雅居、大井头社区怡安路63号怡安时尚公寓由中风险地区调整为低风险地区,其他地区风险等级不变。

(总台记者 陈丽 许大为)