据北京朝阳微信公众号消息,当前,疫情防控形势依然严峻复杂。北京朝阳区严格按照上级疫情防控要求开展防疫工作,强化对辖区内的餐饮、集贸市场等经营单位疫情防控检查,对扫码、测温等疫情防控措施不到位的单位从严从重进行处罚。
现对11月13、14日关停企业的检查问题通报如下:
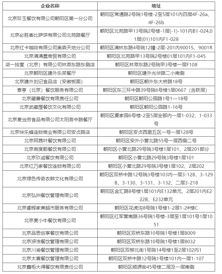
关停企业问题通报:
1. 北京珍玉餐饮有限公司朝阳区第一分公司经营场所未消杀、公示;未记录当日从业人员健康状况。
2. 北京必胜客比萨饼有限公司北苑路餐厅经营场所未消杀、公示;进口冷链食品未做好及时清理消毒工作;未落实进货查验制度;进口冷链食品贮存时,未与国产食品分开摆放、物理隔离。
3. 北京红卡咖啡有限公司奥森天地分公司未要求查询“健康码”并登记;从业人员未按规定完成疫苗接种;进口冷链食品的生产经营单位未在“北京冷链”平台上注册、如实填报产品追溯信息;未落实进货查验制度。
4. 北京清清晨商贸有限公司进口冷链食品未做好及时清理消毒工作;未落实进货查验制度。
5.柒一拾壹(北京)有限公司林萃东路东侧店未要求查询“健康码”并登记;未测量体温;未记录当日从业人员健康状况。
6.北京朝阳区建外乐笑餐厅未记录当日从业人员健康状况;
7.北京建外刘记食品店(安徽板面)未测量体温;经营场所未消杀、公示;未记录当日从业人员健康状况;从业人员未佩戴口罩、手套;餐饮具清洗消毒不符合标准。
8.泰亭(北京)餐饮服务有限公司经营场所未消杀、公示;未记录当日从业人员健康状况;从业人员未佩戴口罩、手套;餐饮具清洗消毒不符合标准。
9.北京藏善餐饮有限责任公司未在经营场所的显著位置公示进口冷链食品追溯码;未落实进货查验制度;进口冷链食品贮存时,未与国产食品分开摆放、物理隔离。
10.北京武藏屋餐饮文化有限公司餐饮、流通领域进口冷链相关从业人员未每周进行核酸检测;进口冷链食品的生产经营单位未在“北京冷链”平台上注册、如实填报产品追溯信息;未在经营场所的显著位置公示进口冷链食品追溯码。
11.北京麦当劳食品有限公司太阳宫中路餐厅经营场所未消杀、公示;未记录当日从业人员健康状况。
12.北京快乐蜂连锁商业有限公司安贞路店未要求查询“健康码”并登记;未测量体温。
13.北京阿茜叶餐饮有限公司未在经营场所的显著位置公示进口冷链食品追溯码;未落实进货查验制度;
14.北京微度郡餐饮有限公司经营场所内人员未正确佩戴口罩。
15.北京玖诚餐饮有限公司未在经营场所的显著位置公示进口冷链食品追溯码;未落实进货查验制度。
16.北京红乃家餐饮连锁有限公司未在经营场所的显著位置公示进口冷链食品追溯码;未落实进货查验制度。
17.北京绿色传奇农耕文化有限公司经营场所内人员未正确佩戴口罩;从业人员未佩戴口罩、手套;餐饮具清洗消毒不符合标准。
18.北京弘洲餐饮管理有限公司餐饮、流通领域进口冷链相关从业人员未每周进行核酸检测;进口冷链食品的生产经营单位未在“北京冷链”平台上注册、如实填报产品追溯信息;未在经营场所的显著位置公示进口冷链食品追溯码;进口冷链食品未做好及时清理消毒工作;未落实进货查验制度;进口冷链食品贮存、销售时,未与国产食品分开摆放、物理隔离。
19.北京睿辉家美超市服务有限公司经营场所内人员未正确佩戴口罩;未要求查询“健康码”并登记;未测量体温;未提供洗手液、保证水龙头等设施可正常使用。
20.北京麦小牛餐饮有限公司经营场所未消杀、公示;从业人员未佩戴口罩、手套;进口冷链食品的生产经营单位未在“北京冷链”平台上注册、如实填报产品追溯信息;未在经营场所的显著位置公示进口冷链食品追溯码;进口冷链食品未做好及时清理消毒工作;未落实进货查验制度;进口冷链食品贮存时,未与国产食品分开摆放、物理隔离;餐饮具清洗消毒不符合标准。
21.北京品思创享餐饮有限公司未要求查询“健康码”并登记。
22.北京洢浩餐饮管理有限公司未要求查询“健康码”并登记。
23.北京川渝餐饮管理有限公司未要求查询“健康码”并登记。
24.北京太喜餐饮管理有限公司未要求查询“健康码”并登记;未测量体温。
25.北京鑫柜大得餐饮有限责任公司未要求查询“健康码”并登记;未测量体温;测温仪不符合标准,不能正常使用;经营场所未消杀、公示;未记录当日从业人员健康状况;从业人员未佩戴口罩、手套;未落实进货查验制度;餐饮具清洗消毒不符合标准。
对于关停商户,朝阳区市场监管局要求其立即整改,并经执法人员现场复核,确认防疫工作符合规范后方可重新营业。
关停企业名单




