
2021年7月30日,纪念老校长钱伟长先生逝世十一周年
科技期刊的国际影响力
是国家科技竞争力的重要标志
培育世界一流科技期刊的重要性
不言而喻
而这份重要性
我们的老校长钱伟长先生
早在上世纪80年代就已充分认知
2021年7月30日
是钱伟长先生逝世十一周年的日子
今天,我们要来说说钱老与上大期刊
Applied Mathematics and Mechanics (English Edition)的故事

中国近代力学的创始人之一——上海大学原校长钱伟长院士创办的Applied Mathematics and Mechanics (English Edition)(以下简称“AMM”),至今已有41年的历史,在国内外力学、应用数学界具有广泛学术影响。AMM现为月刊,每月出版纸质版和在线电子版,由上海大学和中国力学学会联合主办,由Springer-Nature公司全球发行。钱先生对AMM钟爱有加,一直把期刊当成他人生中疼爱的“孩子”。

创刊人钱伟长院士审读AMM
AMM创刊伊始就坚持高起点、国际化。编委会成员遍布学术水平发达地区,现任编委中,有美、英、法、以、俄、中等国内外院士编委25人;从1980年创刊至今一直由国际出版公司发行。AMM于1990年被EI收录,1997年被SCI收录,现如今是SCI影响因子最高的中国力学类及应用数学类期刊,全球排名位列JCR的Q1区,2019年入选中国科协、国家新闻出版署等七部委组织的“中国科技期刊卓越行动计划”重点期刊,彰显了本刊的国际影响力和核心竞争力。
在艰难中诞生
为了国家的科技发展,为了促进应用数学与力学的交融,为了给国内外学术界提供一个交流互动的渠道,也为了培养更多的应用数学和力学人才,创办刊物一直是钱先生的宿愿,但是由于种种原因处处碰壁。直到1978年,形势才稍有转机,国家的科技政策发生了变化,是年已66岁的钱先生立意创办刊物。他百折不回,经过无数次尝试,硬是为刊物问世“杀岀了一条血路”,一年之后拿到了刊物的“准生证”。
在豪迈中创立
1978年,在钱伟长先生的号召下,很快就聚集起一支二三百人的队伍,组成了以专业组成员为核心的小组,开始筹备创刊。钱先生提出初步方案,英文刊物定名为Applied Mathematics and Mechanics (English Edition),属于力学基础研究类刊物;实行编委推荐制;编委会成员应是活跃在科研第一线的中青年学者,只看能力,不看资历。三十几位编委中,只有两位院士和少数几位知名教授,其余多为一线工作的副教授、讲师等。在极其艰苦的环境下,钱先生以巨人的气魄,号召全国有为的应用数学和力学人才聚集一堂,共襄盛举,开创了一份伟大的事业。

在成长中收获
作为主编,钱伟长先生事无巨细,亲力亲为。自创刊开始,他亲任主编,事必躬亲,严把刊物质量关,2002年改任名誉主编后依然关注和指导编委会的工作,曾先后为刊物撰写并发表论文40篇左右,审查推荐论文近500篇,每一期的稿件都要自己亲自审阅,直到90高龄。在他的率先垂范下,办刊没几年,AMM得到蓬勃发展并取得了引人瞩目的业绩,很快由季刊转为双月刊,继而转为月刊,这在当时的国内并不多见;办刊伊始就注重国际化的这本期刊,一直由海外机构国际推广和发行;成为我国最早的同时被SCI和EI收录的期刊之一;形成了强有力的编委会和稳定的作者群,最初的编委会成员中成就了16位国内外院士,15位校长、副校长乃至省长,大部分成员成为学术界和相关领域的中坚力量。

主编联席会
在传承中创新
时至今日,AMM已是国内应用数学和力学界最具国际影响力的期刊之一。作为一本专业性品牌期刊,AMM被国内外20多个知名数据库收录,并被美国力学科学院评为17种国际力学刊物之一。

编委会议
在主管单位上海市教委、主办单位上海大学和中国力学学会支持下,在继任主编周哲玮教授、郭兴明教授为首的编委会不懈努力,以及期刊社的大力支持下,依靠海内外专家学者共同努力,AMM获得“中国科技期刊国际影响力提升计划(PIIJ)(重点期刊)”“中国科技期刊卓越行动计划(重点期刊)”等重要国家级项目资助,在国际学术界的能见度和活跃力直线上升,目前是国内力学类和数学类SCI影响因子最高的期刊。

2021年AMM影响因子
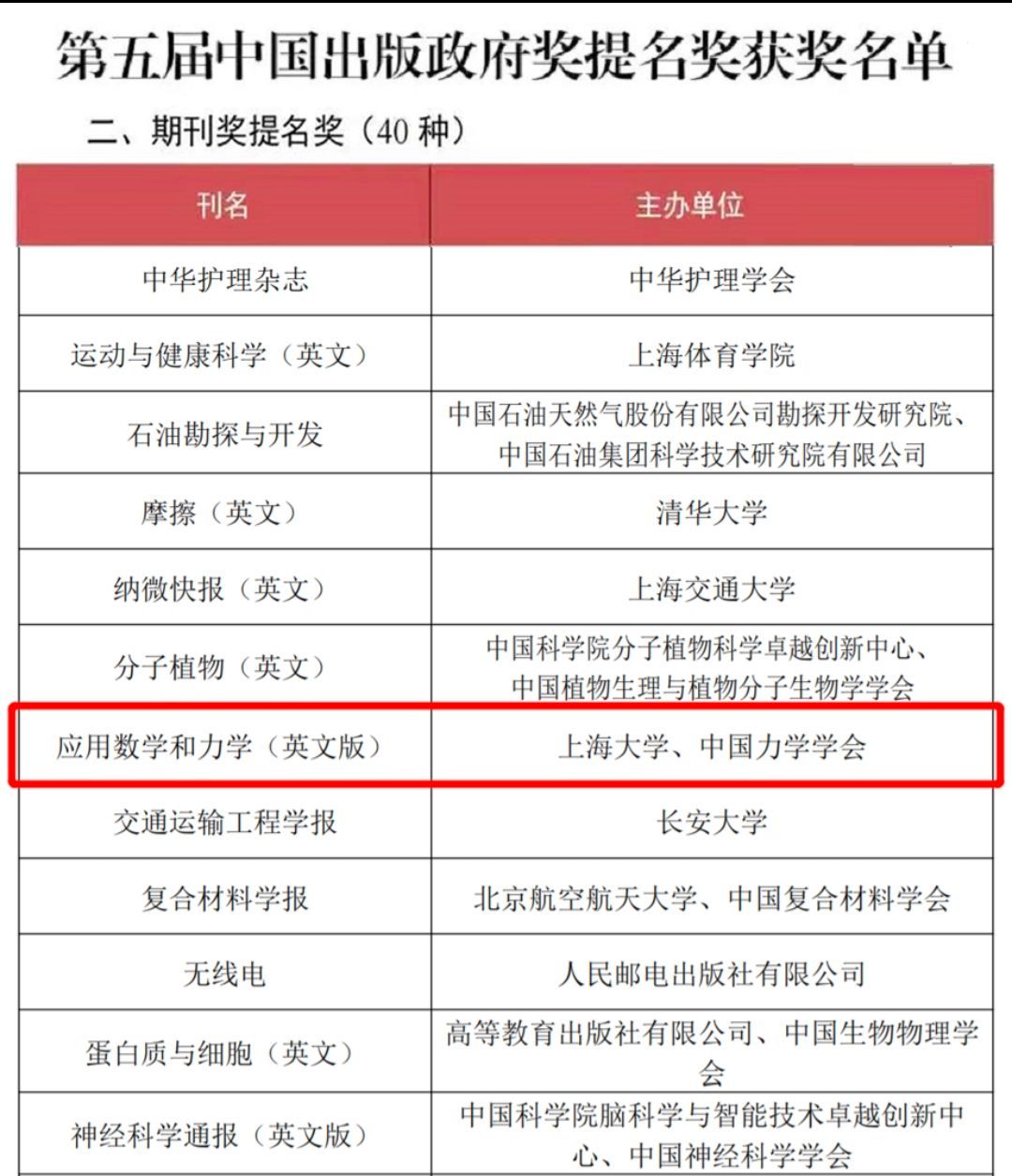
今年6月30日,科睿唯安发布的期刊引证报告(Journal Citation Report)中显示,AMM的2020年度影响因子为2.866,在265种应用数学学科期刊中排名第30名,稳步保持在Q1区;在136种力学学科期刊中排名第54名,位列Q2区。AMM曾获得“国家期刊奖百种重点期刊”(国家新闻出版总署)、“中国高校精品科技期刊奖”(教育部,连续五届)、“百强报刊”(国家新闻出版广电总局)、“中国最具国际影响力学术期刊”(连续九届),以及“中国最美期刊”“中国高校科技期刊优秀网站”“中国高校优秀英文期刊”等多项荣誉。今年7月获得“第五届中国出版政府奖”提名奖。

AMM被推荐为“百强报刊”

AMM获得第五届中国出版政府奖提名奖
老校长钱伟长先生是一面旗帜。他所坚持“国家的需要就是我的专业”的思想,将本刊的方向定位在应用数学和力学上,支持以国民经济建设为导向的学术研究;他放眼世界、高瞻远瞩,力主创办“外向型”刊物,将AMM打造成一个将国际国内成果“请进来,打出去”的顶尖平台;他不拘一格,敢于也善于扶持年轻人,把他们放在重要的岗位上,放手让他们在辽阔的土地上驰骋,使国家的应用数学和力学事业后继有人。
钱伟长先生敢为天下先,在创办符合自己理想的研究所的同时,又创办了自己最中意的刊物Applied Mathematics and Mechanics (English Edition)。AMM将继续在其办刊思想的指引下,牢记使命,自强不息,再创辉煌!

上海大学期刊社是全国高校期刊集约化管理实践的排头兵,在各级领导部门的关心和支持下,49名期刊人认真贯彻执行党和国家的各项方针政策,严格遵守国家期刊出版方面的法律法规,以质量求生存,以研究谋发展,主动适应全球化、信息化社会对编辑出版工作的要求,不断改革创新,打造精品期刊,取得跨越式发展和可喜的成绩。期刊社先后荣获中国出版政府奖先进出版单位、期刊奖等5项,目前是上海市教育系统唯一荣获“全国五一巾帼标兵岗”单位。获得省部级奖励60余项,承担国家级项目6项。目前有4种期刊入选SCI和SSCI数据库,其中3种位于Q1区;2种期刊入选ESCI数据库;4种期刊入选EI 数据库;6种期刊入选Scopus 数据库;2种期刊入选CSSCI数据库;5种期刊入选北大中文核心期刊。

大师风范,高山仰止
爱国奉献,伟业流长
“我没有自己的专业,祖国的需要就是我的专业”
会永远激励着一代又一代学子
茫茫宇宙中的“钱伟长星”
永远指引着上大人
砥砺前行、不断奋斗!




