
“国产芯片订单量井喷”在4月23日上了热搜,目前不少国内家电厂商担心长期依赖海外芯片,未来会遭遇断供风险,开始尝试使用国产芯片。由于市场需求的增加,国产微控制芯片厂商也迎来了快速发展的良机。
袁永生是深圳一家微控制芯片生产企业的负责人,据他介绍,今年以来微控制芯片订单量一直十分火爆,特别是小家电微控制芯片的订单一直处于爆满的状态。整个市场的需求爆发了将近10倍的增长,截至目前,现有接到的订单已经超过了3亿颗。
清华大学日前也宣布即将要成立集成电路学院,就是为了能够突破在芯片上所遇见的问题,希望能够培养出大量的人才,为将来国内芯片的发展打下坚实的基础。种种利好消息,国产芯片或许会迎来新的发展。
根据青创头条发布的2021年第一季度半导体类创业公司传播影响力TOP5中,中芯国际、澜起科技、华峰测控、芯源微、思瑞浦进入前五。
上榜企业重点报道中,澜起科技在海南成立两家公司、华峰测控Q1营收创新高、国家大基金减持中芯国际1亿股成为最受媒体关注的事件。
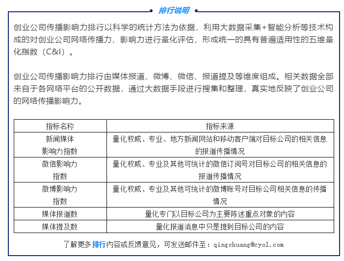
创业公司传播影响力排行由青创头条数据分析团队、中青华云联合出品,利用大数据采集+智能分析等技术评估、量化创业公司在互联网中传播力、影响力,通过客观的数据结果让创业者、投资人、商业人士可以更高效、更准确地掌握创新行业、公司的发展状况和网络影响力。下一步,本产品将进一步评估、分析创业公司网络传播影响力强的事件和产品服务的网络影响力,提供行业分析报告、数据产品。

来源:青创头条客户端 整合自@央视财经@网易


责任编辑:张雯



