随着国产动画电影《大圣归来》等票房大卖,不少人惊呼“国漫崛起”。越来越多漫画创作企业倾向于通过平台出海。2020年,国内用户规模最大的漫画平台快看平台已经与1000多部作品签订了海外版权协议,翻译为11个语种,可分发到国外数十家漫画平台上。多位中国漫画家的作品还与上海迪士尼、欢乐谷等合作,进入了线下门店,从二次元破圈进入现实生活。
根据易观发布的报告,截至2020年1月,中国互联网漫画市场月活用户为9600万。其中,快看平台月活用户超过4000万,是国内用户规模最大的漫画平台。
快看海外版权商务负责人文玉梅表示,快看分发中国作品进入海外市场,只需很少的二次投入,就能获得不错的海外收入,作者更是坐在家里等二次分钱,而且有些作品在中国市场卖得不好,海外市场却很受欢迎,作品价值能得到更充分体现,持续创作的动力更强,平台也能收获源源不断的好作品。
这就构成了良性循环,改变了国漫出海的生态。快看漫画联合创始人、CTO李润超说,“国漫出海,表面是作品的竞争,其实是技术和资本的竞争,本质是人的竞争,而中国庞大的人口基数、逐渐养成付费习惯的漫画人群,意味着国漫待挖掘的潜力还很大。”
根据青创头条发布的2021年第一季度二次元类创业公司传播影响力TOP5中,B站、泡泡玛特、非人哉、快看漫画、艾漫进入前五。
上榜企业重点报道中,泡泡玛特跟投汉服国风品牌“十三余”、快看漫画与CJ酒店达成战略合作、3月29日哔哩哔哩回港二次上市成为最受媒体关注的事件。
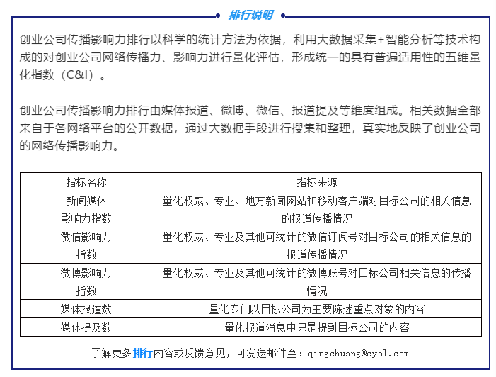
创业公司传播影响力排行由青创头条数据分析团队、中青华云联合出品,利用大数据采集+智能分析等技术评估、量化创业公司在互联网中传播力、影响力,通过客观的数据结果让创业者、投资人、商业人士可以更高效、更准确地掌握创新行业、公司的发展状况和网络影响力。下一步,本产品将进一步评估、分析创业公司网络传播影响力强的事件和产品服务的网络影响力,提供行业分析报告、数据产品。

来源:青创头条客户端 整合自@经济日报





