戴上耳机,让播讲人的声音流淌;在娓娓道来的叙述中,独享一方安静天地……越来越多人在收听有声书、播客、广播剧中放松身心、吸收精神养料,有声阅读也越来越受到市场的关注。
当前,各类有声读物和音频平台快速成长。通过声音读书、追剧,正成为许多人的日常。层出不穷的音频产品正在渗透居家、旅行、出行、亲子等场景,也正在改变着人们获取知识、休闲娱乐的方式。
德勤咨询公司近期在一份报告中估算,2020年全球有声书市场增长25%,达35亿美元,听众约5亿人。据艾媒咨询公司报告,2016年至2019年,中国有声书市场增速持续超过30%。有声书作为数字阅读的延伸,极大提高了受众对碎片化时间的利用程度,表现出强大的市场潜力。
但是业内人士指出,有声读物市场还需丰富盈利模式、解决版权争议等问题,才能良性有序发展。
根据青创头条发布的2021年第一季度音乐音频类创业公司传播影响力TOP5中,懒人听书、喜马拉雅、蜻蜓FM、摩登天空、凯叔讲故事进入前五。
上榜企业重点报道中,蜻蜓FM携手冯唐推出冯唐讲书、摩登天空在海南投资成立新公司、懒人听书被腾讯音乐收购成为最受媒体关注的事件。
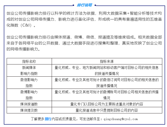
创业公司传播影响力排行由青创头条数据分析团队、中青华云联合出品,利用大数据采集+智能分析等技术评估、量化创业公司在互联网中传播力、影响力,通过客观的数据结果让创业者、投资人、商业人士可以更高效、更准确地掌握创新行业、公司的发展状况和网络影响力。下一步,本产品将进一步评估、分析创业公司网络传播影响力强的事件和产品服务的网络影响力,提供行业分析报告、数据产品。

来源:青创头条客户端 整合自@人民日报


责任编辑:张雯



